手机站
|EN
化学化工学院
新闻

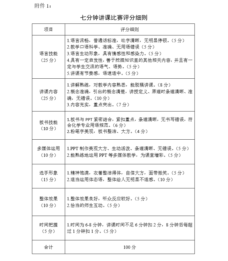
关于举办化学化工学院“明日之师”教学技能大赛的通知

发布时间:2018-04-11  发布人:  浏览:

电话:+86-(0)29-81530727

传真:+86-(0)29-81530727

书记信箱:gaolx@snnu.edu.cn

院长信箱:liuch@snnu.edu.cn

E-mail:chem@snnu.edu.cn

邮编:710119

地址:陕西师范大学长安校区致知楼一段

版权所有©陕西师范大学化学化工学院       技术支持:西电易达

化学化工学院团委微信公众号